關於業成
簡介
執行長的話
大事記
組織架構
捐助章程
業成消息
最新消息
新聞報導
業成服務
玩玩聚親子空間
活動空間租借
小小心願 耶誕業成
繪本志工培力計畫
陸爸爸說故事
業成員工愛心基金補助計畫
公益慈善服務成果
公益服務方案經費補助
社會工作者培力計畫
業成LOVE校園品格教育種籽計畫
精華照片
公開資料與徵信
聯絡我們
苗栗縣北區托育資源中心
交通資訊
FB粉絲專頁
HOME
業成消息
回上頁
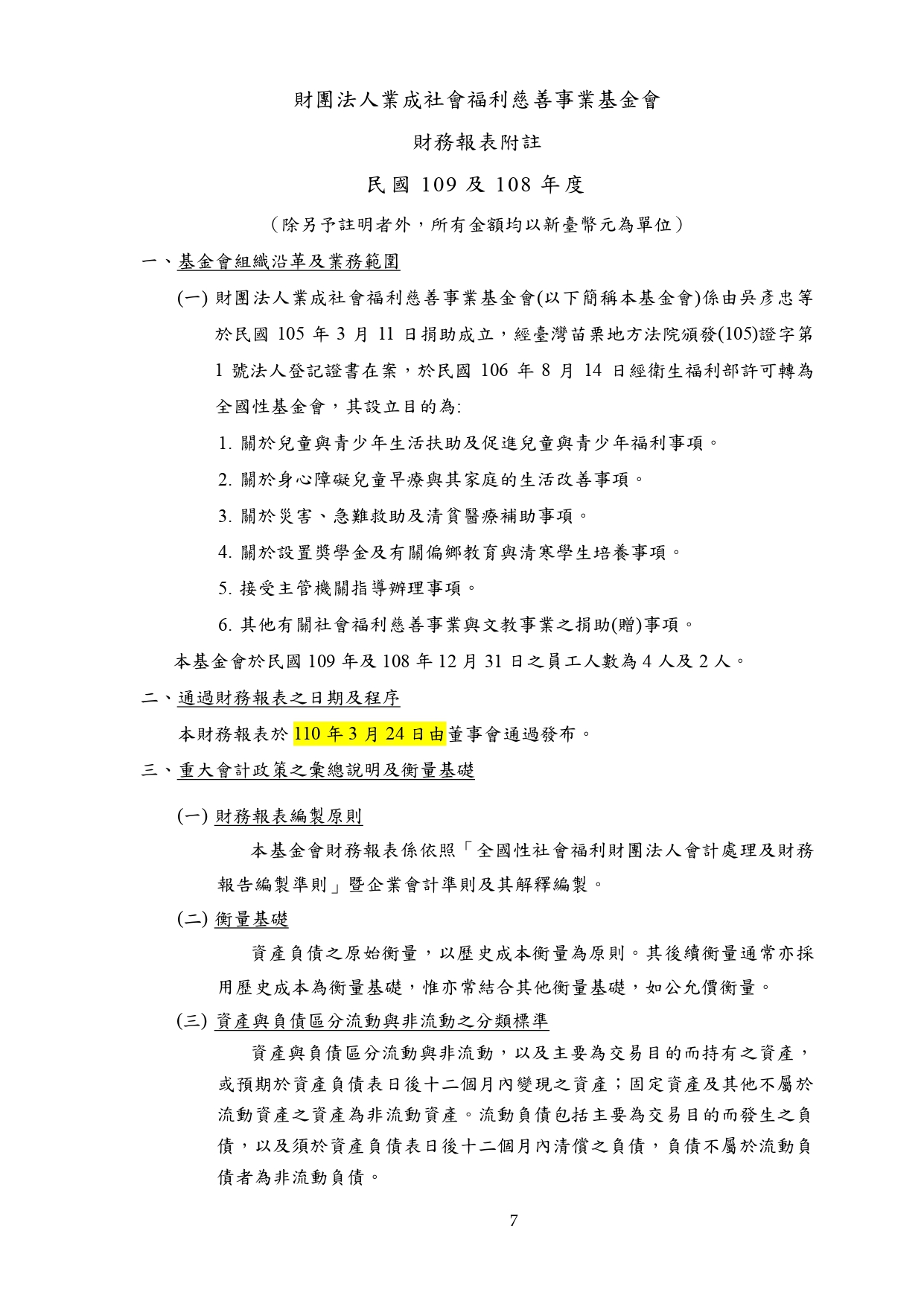
109業成基金會-財簽附註
GO TOP
關於業成
簡介
執行長的話
大事記
組織架構
捐助章程
業成消息
最新消息
新聞報導
業成服務
玩玩聚親子空間
活動空間租借
小小心願 耶誕業成
繪本志工培力計畫
陸爸爸說故事
業成員工愛心基金補助計畫
公益慈善服務成果
公益服務方案經費補助
社會工作者培力計畫
業成LOVE校園品格教育種籽計畫
精華照片
公開資料與徵信
聯絡我們
苗栗縣北區托育資源中心
交通資訊
FB粉絲專頁